联系我们
0757-82259841
联系邮箱:fieet0325@163.com
联系地址:广东省佛山市禅城区华远东路56号7楼
-
佛山环境与能源
研究院 -
中国土木工程学会
氢能设施与工程分会 -
佛山节能
低碳研究 -
中国城市燃气
氢能发展创新联盟 -
氢标中心
2021年来,国家及部分省市陆续发布“氢能技术”科技项目申报指南,城燃氢盟秘书处简要统计分析了2021年5月以来相关项目的立项情况,为大家提供参考。
一、国家层面
在国家科技部发布的2021年度重点专项中,涉及氢能技术相关项目立项数量有28项,本部分按照氢能供应链、燃料电池和氢进万家三个方面进行分类,项目数量占比为16:9:3,拟安排的国家资金超过10亿元,其中一项为“氢进万家”综合示范定向项目,拟安排国家费用为1.5亿元。项目立项情况详见表1。

二、上海、广东、江苏、安徽、河北五省市氢能相关的项目立项情况分析
本文对上海、广东、江苏、安徽、河北五省市氢能相关的项目立项情况进行了分析。其中上海、江苏、安徽三个省市将氢能相关项目纳入到支撑“碳达峰碳中和”科技专项中,其他两个省市以“新能源汽车专项”等方式支持氢能相关项目立项。项目情况详见表2。

三、简要分析
(1)立项牵头单位布局情况
从各项目的牵头单位分布情况来看,主要聚集在五个区域,分别是京津冀地区、环山东半岛地区、长三角地区、福建地区、珠三角地区以及中部地区。
京津冀地区牵头单位布局项目数量最多,国家及省市相关的氢能项目共14项,主要集中在制储运环节,大部分为国家重点研发计划专项,其中南开大学和中国科学院理化技术研究所在制储运环节都有牵头立项布局,彰显了京津冀地区在氢能供应链创新突破水平。
长三角地区牵头单位布局的项目数和京津冀地区并列,其主要聚焦在燃料电池技术领域,电堆、系统、膜电极技术较为突出,主要以上海交通大学、苏州大学、同济大学高等院校为主。
环山东半岛地区主要以“氢进万家”工程推广示范,在山东开展氢能多场景示范应用,加快氢能关键技术突破和产业发展,打造可推广、可复制的模式。
福建地区,主要围绕可再生能源电解海水制氢技术和应用研究,支撑单位为福州大学。
广东省2022年将以重点领域研发计划“新能源汽车及无人驾驶”重大专项中支持氢能相关项目的立项,主要涵盖双极板、催化剂、储氢材料以及加氢站用氢气压缩机等领域,城燃氢盟秘书处将持续跟踪项目立项进展。
(2)立项单位支持范围情况
从立项支持范围看,国家到地方,都基本覆盖了全产业链条,尤为值得一提的是,科研创新关注的重点不再局限于燃料电池相关技术,对电解水制氢和氢能储、运、加等供应链技术也予以高度重视,这对产业健康发展具有重要意义。
对电解水制氢相关技术创新的重视,就其对产业发展的影响可能包括以下几个方面:一是双碳目标明确后,很多大型中央能源企业加大力度谋篇布局绿氢产业链;二是发电企业配置可再生能源的刚性要求,同时可再生能源上网仍存在局限性,因此储能的刚性需求随时提升,电转氢的技术路径备受青睐;三是绿氢产业有可能成为大型能源企业抢占可再生能源资源的手段,这一点值得警惕。
从产业科研能力支撑区域分布看,北京、上海仍然占据绝对主导地位,清华、北大、中科院、南开、上海交大高等科研院所孵化或培育的企业获得立项的数量和资金额度遥遥领先。广东、江苏、山东三省凭借其自身财力,每年都有大量省级科研项目。因此,短期内,氢能产业发展及其技术创新突破仍然离不开智力资源高度集中的北京、上海,以及有钱的粤、苏、鲁!

从各个牵头单位的单位性质来看,国家科技部重点专项中牵头单位主要以高等院校为主,牵头立项了13个项目,其中南开大学、福州大学、上海交通大学、北京大学较为突出;在五省市相关科技项目的立项单位中,主要以企业为牵头单位,其中上海市在氢能产业链项目布局中最为全面,制-储运-加-用以及燃料电池领域都有相关的科技项目布局。

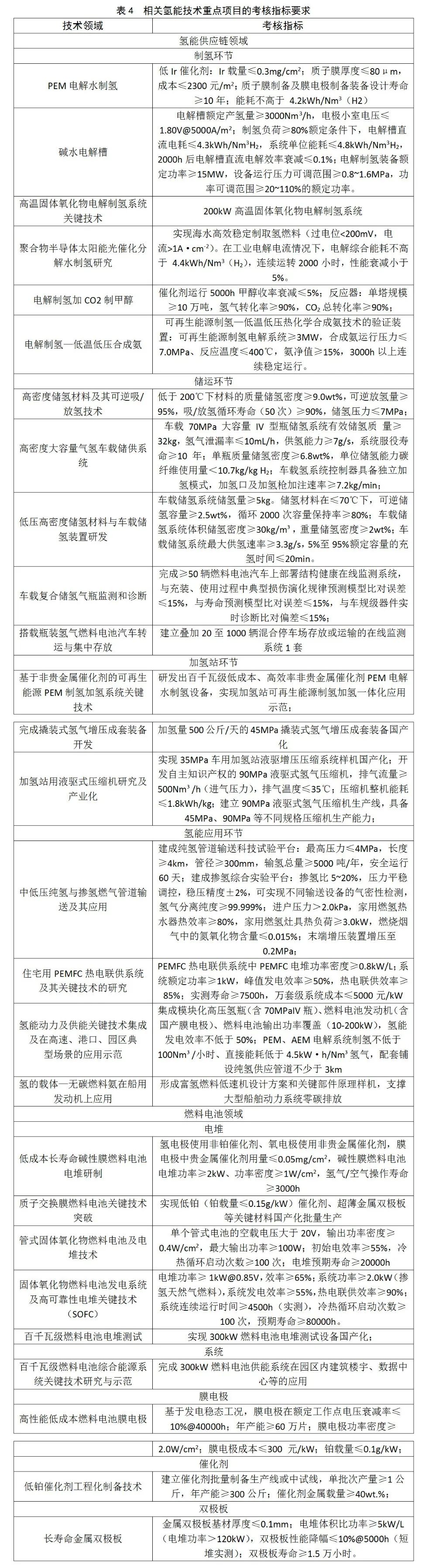
城燃氢盟秘书处按产业链环节整理了上述氢能技术重点项目的考核指标要求,供大家参考。通过研究考核指标,可深入了解各环节技术的核心问题及未来发展方向。具体内容如下表4所示:

近年来,随着氢能产业发展不断加快,我国氢能与燃料电池关键技术及装备的国产化率逐步提升。通过分析国家及氢能产业先发地及代表地的科技项目立项情况,可大致了解其发展趋势及动向。本文简析了2021年国家及部分省、市氢能领域科技项目立项情况,内容上或许有所欠缺,希望能起到抛砖引玉的作用,欢迎广大业界朋友共同探讨。虎年来临之际,祝愿各位朋友阖家幸福,身体健康,工作顺利!